日前,《赋能数字经济 拥抱算力时代》课题研究报告(下称“报告”)正式推出。该《报告》旨在梳理数字经济发展新趋势,探究相关产业链各环节呈现的新特征,总结算力为经济社会带来的新变革,寻找政产学研用各界协作新模式。
以下为《报告》节选:
伴随着新一轮科技革命和产业变革的多年持续深入发展,数字经济已经有了全新的内涵和发展范式,各行各业开启全面数字化,深刻影响社会生产生活,促进全球经济格局重塑。
目前,数字经济的增长速度是普通经济的 3.5 倍,数字经济投资回报率更是非数字经济的 6.7 倍。数字经济正在经历高速增长、快速创新,越来越广泛地影响其他经济领域。一个以计算能力为基础,万物感知、万物互联、万物智能的智能化数字经济世界,正在加速到来。
新计算:从“工具”到“能力”的蜕变
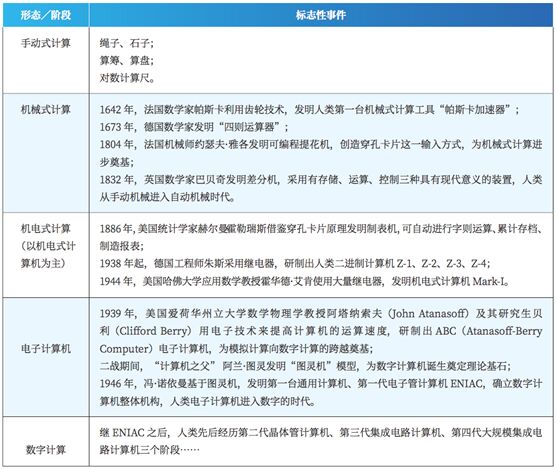
从茹毛饮血的原始社会到万物互联的数字智能社会,伴随人类智慧进步的需求,计算工具经历了从简单到复杂、从低级到高级、从手动到自动、从自动到电子的发展过程。
万物互联时代下,全球信息数据总量爆炸式增长,算力成为影响数字经济发展的核心要素;传统摩尔定律失效,单一IT架构无法满足激增的算力需求,对算力的合理利用和不同计算单元的协作变得日益重要;多元化的场景应用和不断迭代的新计算技术,推动计算和算力不再局限于数据中心,开始扩展到云、网、边、端全场景,计算开始超脱工具属性和物理属性,演进为一种泛在能力,实现新蜕变,我们称之为“新计算”。
从技术层面上看,计算科学领域正在从传统的计算模拟与数字仿真,走向基于高性能计算与科学大数据、深度学习深度融合的第四范式;未来,内存技术、图计算、神经元计算、量子计算、拟态计算等新型计算技术将相继登上人类历史舞台。
从作用层面上看,伴随人类对计算需求的不断升级,计算在单一的物理工具属性之上,逐渐形成了感知能力、自然语言处理能力、思考和判断能力,借助大数据、人工智能、卫星网、光纤网、物联网、云平台、近地通信等一系列数字化软硬件基础设施,以技术、产品的形态,加速渗透进社会生产生活的各个方面。
小到智能电脑、智能手机、平板等电子产品,大到天气预报、边界出行、医疗保障、清洁能源等民用领域拓展应用,都离不开计算的赋能支撑。计算已经实现从“旧”到“新”的彻底蜕变,成为人类能力的延伸,赋能数字经济各行各业的数字化转型升级。
与传统计算相比,新计算具备四个特征 :
其一,新计算是暴力计算。5G 的到来进一步加速万物互联,海量数据持续涌现,且数 据结构从单一模式变为多模式,非结构化数据日益增加,新计算要满足对海量复杂数据的实时处理。比如,人工智能行业需要在短时间内对数据进行更大规模的清洗、标注、训练,其本质就是暴力计算。
其二,新计算是泛在计算。数据在哪里,计算就在哪里。随着数字化应用场景不断丰富,大数据泛在分布于端、边、云。从本地计算的集群到超大规模的数据中心,从边缘计算到端云协同,计算无处不在。
其三,新计算是协同计算。应用场景的复杂多样带来数据的复杂多样,要求多个计算技术、计算维度协同处理。
其四,新计算是绿色计算。通过大量采用云计算、人工智能和系统作业等方式,新计算能以低功耗、高性能的并发处理能力,达到每比特成本最佳,芯片、硬件架构和应用能效比最优的目标。
总体来看,新计算面向的是万物互联、智能未来的发展需求。在传统计算要求基础上,新计算既要保障数据获取、存储、传输、计算、应用的自主创新,更要实现数据安全及治理的有力可靠,为数字经济提供可持续的支撑。
“算力时代”到来
算力并非新鲜事物,它指代了人类对数据的处理能力,也集中代表了人类智慧的发展水平。算力的大小代表着对数字化信息处理能力的强弱。
数字经济时代的“算力”,由大数据、云计算、人工智能、区块链等数字化技术综合体形成,主要包含五个方面:一是计算速度,芯片、服务器、计算机、超算系统都反映这方面的能力;二是算法;三是大数据存储量;四是通讯能力,包括5G基站多少、通讯的速度、延滞、带宽、可靠性、能耗;五是云计算服务能力,包括数据处理中心服务器的数量。
从产业需求来看,数据量与算力需求处于循环增强状态,数据量的不断增加要求更强的算力处理数据,同时哺育人工智能等新技术不断训练、应用,这些技术的落地应用产生又催生更多数据、反过对算力提出巨大需求。
1992年,全人类每天只产生100GB数据;今天全球70亿人,每人每天产生的数据高达1.5GB,仅一辆自动驾驶汽车,一天就能产生64TB数据,足以填满32块硬盘。据IDC和EMC统计,近10年来全球算力的增长明显滞后于数据的增长。
以人工智能为例,据OpenAI测算,从2012年开始,全球人工智能训练所用的计算量呈现指数增长,平均每3.43个月便会翻一倍,计算量扩大了30万倍,远超过算力的增长速度。
一方面,摩尔定律放缓成为不争的事实;另一方面,数据量却在持续增加。图灵奖获得者JimGray提出“新摩尔定律”:即每18个月全球新增信息量是计算机有史以来全部信息量的总和。
超大规模的数据量对处理效率不断提出更高要求——没有强大的算力,数字经济将失去核心支撑。
从产业变革来看,科技革命驱动算力引发产业变革、突破发展天花板,推动数字经济向更高阶智能发展。
20世纪90年代起,美国迅速抓住计算机产业发展起步的机遇,掀起数字革命,缔造出强大的经济帝国,日本、欧洲等国家与地区紧随其后,同样成效巨大;过去20年里,互联网加速全球信息化改造,各产业企业深挖流量红利,通过迅速拓展用户数量带动市场效应高增长,为全球的数字化发展积累了深厚的基础。
但随着互联网渗透率不断提高,依靠规模扩张的发展方式陷入瓶颈;在大数据、人工智能、云计算和区块链等新技术的推动下,数字经济浪潮席卷全球,深入经济发展各个环节,从电商到社交、从VR/AR到自动驾驶、从人工智能到工业互联网……无论是传统产业的升级优化还是新兴产业的孕育诞生,都需要依靠强劲的算力来适应新的行业变化与需求,完成从量变向质变的跨越发展。
换言之,此前数字化技术与算力的创新已为数字经济打下了一定的基础,但当前仍只是数字经济的幼苗阶段,相较于数字经济的森林生态而言,还是非常小的一部分。
未来,算力与数字经济共促共进的关系将进一步强化:即算力不断发展推动数字经济持续向前,数字经济持续向前加重对算力的支撑依赖,“算力时代”正在到来。
新计算产业正在成为数字经济核心驱动产业
区别于传统计算产业,算力时代的计算产业是在万物互联的时代背景下,构建起来的多架构共存、多技术融合、多领域协同和多行业渗透的软硬件产业体系。
具体来说,“多架构共存”是指计算架构从单一x86架构扩展到异构处理器、人工智能处理器架构,不同计算单元的协作增强;基于不同行业不同特点,ARM、MIPS、Power、RISC-V等各种非x86架构百花齐放;
“多技术融合”表示,与人工智能、量子计算等技术统合,形成多种形式的运算能力;
“多领域协同”是指,计算从云端向物联网、边缘计算普及;计算无处不在,不同计算领域相互协同;
“多行业渗透”是指,超越IT产业本身,成为数字化基础设施,支持多个行业的数字化转型。
适应算力时代对于算力的多元化需求,对应的产品和服务也进行了相应调整,在产业上呈现出新的发展特点:
一是异构、极致。针对数据“体量巨大、结构丰富、分布广泛”的特点,以多样性的处理器架构满足对海量数据的实时处理能力;
二是绿色、节能。以节能、环保为准绳的新技术,应对数据中心能源消耗问题,推动计算产业可持续发展;
三是泛在、协同。云计算、人工智能、物联网多技术协同计算;需要政府、产业联盟、研发机构、开发社区等不同主体和组织相互联动、共同发展。
四是普惠、高效。提高每比特算力的应用能效比,降低使用成本,推动与各行业应用深度融合发展,让算力如电力一样触手可及。
具体到产业划分上,围绕算力,计算行业可分为两大部分,一是核心产业,一是外围产业:
核心产业是新计算产业的基础,属于IT产业,以软硬件的方式对外提供计算与服务能力。既包括传统IT产业中的处理器、服务器、操作系统、中间件、数据库和基础软件等应用及相关服务,也包括人工智能芯片、异构处理器、物联网、边缘计算等新兴的软硬件。核心产业中基于物联网、边缘计算的机构将是未来算力时代的重要增长点。
外围产业是新计算产业中核心产业与行业应用相结合所催生出来的、满足业个性化需求的应用与服务,以服务和解决方案为主要内容:一方面提供满足行业需求的通用平台与服务,比如公有云服务、人工智能平台、大数据分析平台等;另一方面又推动实现新计算核心产业与行业应用的深度融合,打造工业互联网、智能交通、智慧医疗、智慧城市等与实体产业领域深度融合的解决方案。
作为算力的重要承载,新计算产业正在成为数字经济的核心驱动产业。一方面,新计算产业链庞大,包括芯片、元器件、操作系统、基础软件、应用软件、系统集成等多个部分,是数字经济下具有高附加值的高科技产业;另一方面,新计算产业是一切数字化应用建设及发展的源头驱动,有助于推动处于需求端的制造、交通、能源、医疗等多个行业突破瓶颈,提升生产效率,创新商业模式,优化用户体验,拉动产业增值,创造新的市场增长。
从长远来看,新计算产业发展前景极其广阔,新计算形成的产业群体和生态体系,会在持续赋能各产业数字化的同时,促使整个国民经济产业结构发生变化,进而加快新型现代化产业体系的构建。

